澳洲是一块神奇的土地,不仅有很多独有的动植物,而且这些动植物在分类学上还占据着特殊的地位。
鹊雁(Magpie Goose)就是这样一种动物。这种澳洲特有的雁形目(Anseriformes)鸭科动物,在分类上单独成为一个亚科-鹊雁科(Anseranatidae),仅鹊雁1属-鹊雁属(Anseranas),1种,学名为Anseranas semipalmata。



我在墨尔本附近的一个湿地公园看到鹊雁时,是一个小群,离马路很近,让我很是怀疑这个小种群完全是家养的。对家养的咱可没啥兴趣!犹疑间就没有好好拍。但是很快,这群鹊雁腾空而起,远远地落入几公里外的另外一块沼泽了。
鹊雁主要分布于澳大利亚和巴布亚纽几内亚及太平洋诸岛。据称中国的台湾省、东沙群岛、西沙群岛、中沙群岛、南沙群岛也有分布,但是在《中国野鸟手册》上并没有关于这种鸟的编号及描述。
形态上,鹊雁成鸟的头颈、大部分的翅膀和尾巴为黑色,下体则为白色,这种体羽黑白相间的特点像喜鹊,故名鹊-magpie;不过整体形态上还是接近大雁-goose。从拉丁名也可以看出来,'Anser' 为goose,而 'Anas' 为duck。
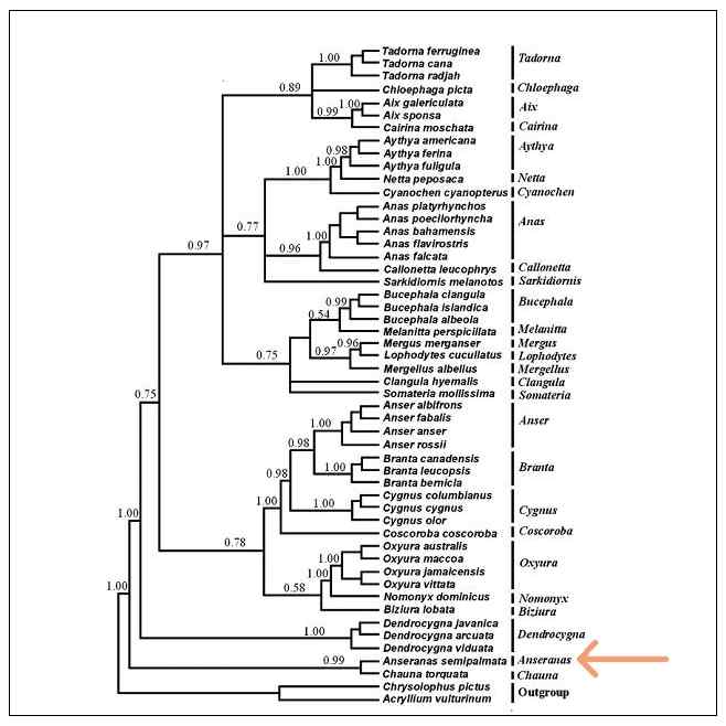
和大家熟知的鸭嘴兽一样,鹊雁也是一种历史悠久的活化石动物,在2500万年前就出现了。在分子进化水平,鹊雁与其它鸭科动物同样差异极大。

(此图片来自王加连“基于生物信息学的雁形目鸟类分类及其系统发育关系”一文)
鹊雁也有一些奇特的行为,比如虽然常在水边活动,但是很少游泳,只是像涉禽一样站在水中;逐渐更换飞羽,因此没有不能飞行的时期;晚上会站在高高的树枝上睡觉。
鹊雁的数量在全球并不算少,大约有100万只(湿地国际,2002),但是在最近的十年,其数量下降很快,减少了超过30%,因此,IUCN还是将其列入了红皮书中。
鹊雁在澳大利亚东南及北部地区均有分布,但在各州有不同的保护等级,比如在New South Wales州是易危(Vulnerable),而在维多利亚州,2002年以前是濒危(Endanger),2005年将其下调到易危(Vulnerable),现在则是近危(near threatened),也就是说,基本是secure的。这种建立在多年的观测与记录之上的分州的评价及保护体系,很值得我们学习。其中澳洲政府功不可没,上个世纪60年代,维多利亚州曾利用从澳大利亚北部捕获的种群进行繁殖和野放,获得成功,并在1984年终止了相关人工复壮工作。当然,这个工作也是有争议的,因为北部的种群和本地的还是有差别的。目前,澳洲对鹊雁的保护与研究工作并没有停止,近期澳大利亚北领地就有一个五年计划在执行中:“Management Program for the Magpie Goose (Anseranas semipalmata) in the Northern Territory of Australia, 2009–2014”。
文章作者:西坪小农













发表评论:
◎欢迎参与讨论,请在这里发表您的提问或看法,交流您的观点。